西北大学

211 | 985 | 双一流 | 综合
陕西省 本科 省重点 公办

2090

公诚勤朴

029-88302211

https://www.nwu.edu.cn/

图片

西北大学2018年自主招生简章

2022-06-20 22:17:05      分享至:

为进一步贯彻落实党的教育方针,深化高等学校考试招生制度改革,探索多元化的人才选拔模式,根据《国务院关于深化考试招生制度改革的实施意见》(国发〔2014〕35号)《教育部关于进一步完善和规范高校自主招生试点工作的意见》(教学〔2014〕18号)等文件精神和要求,西北大学2018年继续面向陕西省,通过综合素质考核等方式,自主选拔具有学科特长、创新潜质的优秀学生。具体实施办法如下:

一、领导机构

西北大学自主招生工作在学校招生工作领导小组领导下开展,由招生办公室具体负责组织实施,遵循“公平竞争、公正选拔、公开程序、综合评价、择优录取”的原则,做到程序规范、办法公开、结果公示。

二、招生计划及专业

2018年,西北大学面向陕西自主选拔70人,招生专业涵盖7个专业(类):

理工类:生物科学类10人 数学类 5人 物理学类5人

地理信息科学5人

文史类:汉语言文学30人 历史学类10人 哲学5人

三、申请条件

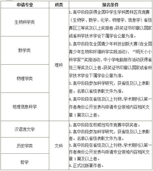
具有2018年全国普通高等学校招生考试报名资格,理想信念坚定,能自觉践行社会主义核心价值观的普通高中毕业生,符合下列条件之一者均可向我校提出申请:

注:以上证书、奖项、论文、作品、著作等材料均于2018年3月26日前已获得或已出版见刊。以理科第4条,文科第3条作为报名条件的考生,须同时寄送社会团体或专家(教授或相当专业技术职务)的实名推荐材料,推荐内容要能够证明该考生的学科特长和专业培养潜质,推荐人或推荐单位须对其所推荐材料真实性负责。由社会团体推荐的材料需负责人签字,并加盖推荐单位公章;由专家个人推荐的材料需专家本人签字,并附专家所在单位对其专家资格认定的证明材料。

四、报考程序

考生须通过“特殊类型招生报名平台”(https://gaokao.chsi.com.cn/zzbm/)进行报名,上传相关报名材料、查询初审结果、确认考试、打印准考证、查询考核结果等。具体安排如下:

1.2018年3月26日至4月4日17:00通过特殊类型招生报名系统进行报名,并上传报名材料,包括以下:

①《西北大学2018年自主招生申请表》(由系统打印,含中学成绩,且须加盖中学公章,中学负责人签字);

②申请人用蓝黑或黑色笔手写的1500字以内自荐书一份,内容包括成长经历、学习情况、个人特长、对所报专业的认识及进入高校后的努力方向等(复印件无效);

③学科特长证明材料(含获奖、发表文章);

④所在中学出具的综合素质评价材料,并加盖中学公章;

⑤《西北大学自主招生考生报名诚信承诺书》;

⑥其他佐证材料。

报名材料须完整、真实,考生所在中学要公示所有经确认推荐的考生名单及相关材料。一经发现弄虚作假,将被认定为在国家教育考试中作弊,取消其自主招生资格,并通报有关省级招生考试机构或教育行政部门做进一步处理。

考生将以上材料按顺序装订,于2018年4月5日前使用邮政(EMS)快递至西北大学本科招生办公室(以邮戳时间为准),信封上注明“2018年自主招生申请材料”字样,逾期不再接收。所有材料恕不退还,请自行做好备份。

2.4月30日前,公示初审合格考生。

3.5月16日至5月26日,登录报名系统确认考试。

4.6月4日至6月10日,打印准考证。

5.6月10日,参加西北大学综合素质考核,地点为西北大学。具体要求详见准考证。

6.6月20日前,考生登录特殊类型招生报名系统查询考核结果;西北大学本科招生信息网和教育部阳光高考平台同时公示入选资格名单及高考优惠等级。

五、考核和确定入选资格考生

学校组织专家组,对体现考生学科特长、创新潜质的支撑材料进行论文查重、真伪鉴定、质量评估,并结合报名材料中的综合表现全面审核,确定初审合格考生,于2018年4月底在学校本科招生信息网及教育部阳光高考平台上进行公示,考生自行查询,学校不再另行通知,初审合格考生须参加我校组织的综合素质考核。在考核环节中,学校专家组对获得考试资格考生所提交的论文、专利和作品等材料,将进行针对性的深度考核。

综合素质考核主要考查学生在相关学科大类的学科特长和创新潜质,同时加强对学生理想信念、思想品德、诚实守信、遵纪守法等方面考核。

学校依据综合素质考核结果,由学校招生工作领导小组本着择优的原则确定我校2018年自主招生入选资格考生名单。入选资格考生的优惠等级按照文、理科分为C、B20和C、B40,其中C等级不超过入选考生人数的50%。

六、录取规则及优惠条件

1.取得我校自主招生资格的考生,须参加2018年普通高考,成绩须达到陕西省当年一批本科院校录取控制线,并在本科自主招生批次报考我校。西北大学只录取有志愿的合格考生,体检合格且达到西北大学2018年招生章程要求,即符合我校录取条件。

2.优惠等级为C者,学校将予以录取(录取专业按照文理科限定在公布的7个专业类内)。

3.优惠等级为B40、B20者,高考分别享受40分、20分的优惠。即高考投档成绩达到我校同科类模拟投档线下40分或20分以内,即予录取(录取专业按照文理科限定在公布的7个专业类内)。

说明:学校根据入选资格考生自主招生志愿、高考成绩总分、经公示的优惠分值、入选专业和学校模拟投档线决定录取与否。模拟投档线由生源地省级招办按照本科一批招生所有高校在该省(区、市)最终确定的投档比例测算生成。考生获得的具体录取优惠以阳光高考平台公示的分值为准。

4.通过自主招生被我校录取的考生,本科学习期间不得申请转专业。

七、监督机制

1.西北大学自主招生在学校招生工作领导小组领导下,由招生办公室统筹组织,有关院系和专家参与实施。学校将严格按照“公开程序、公开选拔、综合考核、择优录取”的原则进行自主招生工作。

2.严格遴选初审专家和考核专家。把师德师风、业务素质等作为选聘专家主要标准,严明工作纪律,加强业务培训,确保公平公正。

3.加强资格审查和考核环节的组织与管理。资格审查实行随机审核,每位考生的材料,由专家随机评审。评审、考核过程全程录像。

4.学校对初审合格名单、入围合格考生名单、录取名单均实行信息公开,按时进行公示。

5.学校纪检监察部门全程监督自主招生工作,选拔办法、程序、选拔结果向社会公示,接受社会监督,监督电话:029-88308129。

6.学校对整个考试实行责任制和责任追究制。对违反规定的工作人员,严厉查处;凡不符合报名条件或通过弄虚作假、徇私舞弊等违反国家招生工作规定的行为报考或录取的考生,一经发现,取消当年报考或录取资格;对于在考试过程中有违反考试规定的考生,我校将参照《国家教育考试违规处理办法》进行处理,并将实际情况反馈到考生所在中学和省招生办,记入考生的高考诚信档案。情节严重者,按照国家有关法规和招生政策追究当事人责任。

7.学校未委托个人或中介组织开展任何与自主招生有关的工作,不举办任何形式的辅导班。

八、联系方式

地址:西安市太白北路229号西北大学351信箱招生办公室

邮政编码:710069

咨询电话:029-88302211 传真:029-88303892

E_mail:zsb@nwu.edu.cn

学校网址:http://www.nwu.edu.cn/

本科招生信息网:http://zsb.nwu.edu.cn/

九、本简章解释权归西北大学招生办公室,自公布之日起执行。若教育部及陕西省调整招生政策,以新规定为准。

西北大学2018年自主招生简章

2022-06-20 22:17:05

为进一步贯彻落实党的教育方针,深化高等学校考试招生制度改革,探索多元化的人才选拔模式,根据《国务院关于深化考试招生制度改革的实施意见》(国发〔2014〕35号)《教育部关于进一步完善和规范高校自主招生试点工作的意见》(教学〔2014〕18号)等文件精神和要求,西北大学2018年继续面向陕西省,通过综合素质考核等方式,自主选拔具有学科特长、创新潜质的优秀学生。具体实施办法如下:

一、领导机构

西北大学自主招生工作在学校招生工作领导小组领导下开展,由招生办公室具体负责组织实施,遵循“公平竞争、公正选拔、公开程序、综合评价、择优录取”的原则,做到程序规范、办法公开、结果公示。

二、招生计划及专业

2018年,西北大学面向陕西自主选拔70人,招生专业涵盖7个专业(类):

理工类:生物科学类10人 数学类 5人 物理学类5人

地理信息科学5人

文史类:汉语言文学30人 历史学类10人 哲学5人

三、申请条件

具有2018年全国普通高等学校招生考试报名资格,理想信念坚定,能自觉践行社会主义核心价值观的普通高中毕业生,符合下列条件之一者均可向我校提出申请:

注:以上证书、奖项、论文、作品、著作等材料均于2018年3月26日前已获得或已出版见刊。以理科第4条,文科第3条作为报名条件的考生,须同时寄送社会团体或专家(教授或相当专业技术职务)的实名推荐材料,推荐内容要能够证明该考生的学科特长和专业培养潜质,推荐人或推荐单位须对其所推荐材料真实性负责。由社会团体推荐的材料需负责人签字,并加盖推荐单位公章;由专家个人推荐的材料需专家本人签字,并附专家所在单位对其专家资格认定的证明材料。

四、报考程序

考生须通过“特殊类型招生报名平台”(https://gaokao.chsi.com.cn/zzbm/)进行报名,上传相关报名材料、查询初审结果、确认考试、打印准考证、查询考核结果等。具体安排如下:

1.2018年3月26日至4月4日17:00通过特殊类型招生报名系统进行报名,并上传报名材料,包括以下:

①《西北大学2018年自主招生申请表》(由系统打印,含中学成绩,且须加盖中学公章,中学负责人签字);

②申请人用蓝黑或黑色笔手写的1500字以内自荐书一份,内容包括成长经历、学习情况、个人特长、对所报专业的认识及进入高校后的努力方向等(复印件无效);

③学科特长证明材料(含获奖、发表文章);

④所在中学出具的综合素质评价材料,并加盖中学公章;

⑤《西北大学自主招生考生报名诚信承诺书》;

⑥其他佐证材料。

报名材料须完整、真实,考生所在中学要公示所有经确认推荐的考生名单及相关材料。一经发现弄虚作假,将被认定为在国家教育考试中作弊,取消其自主招生资格,并通报有关省级招生考试机构或教育行政部门做进一步处理。

考生将以上材料按顺序装订,于2018年4月5日前使用邮政(EMS)快递至西北大学本科招生办公室(以邮戳时间为准),信封上注明“2018年自主招生申请材料”字样,逾期不再接收。所有材料恕不退还,请自行做好备份。

2.4月30日前,公示初审合格考生。

3.5月16日至5月26日,登录报名系统确认考试。

4.6月4日至6月10日,打印准考证。

5.6月10日,参加西北大学综合素质考核,地点为西北大学。具体要求详见准考证。

6.6月20日前,考生登录特殊类型招生报名系统查询考核结果;西北大学本科招生信息网和教育部阳光高考平台同时公示入选资格名单及高考优惠等级。

五、考核和确定入选资格考生

学校组织专家组,对体现考生学科特长、创新潜质的支撑材料进行论文查重、真伪鉴定、质量评估,并结合报名材料中的综合表现全面审核,确定初审合格考生,于2018年4月底在学校本科招生信息网及教育部阳光高考平台上进行公示,考生自行查询,学校不再另行通知,初审合格考生须参加我校组织的综合素质考核。在考核环节中,学校专家组对获得考试资格考生所提交的论文、专利和作品等材料,将进行针对性的深度考核。

综合素质考核主要考查学生在相关学科大类的学科特长和创新潜质,同时加强对学生理想信念、思想品德、诚实守信、遵纪守法等方面考核。

学校依据综合素质考核结果,由学校招生工作领导小组本着择优的原则确定我校2018年自主招生入选资格考生名单。入选资格考生的优惠等级按照文、理科分为C、B20和C、B40,其中C等级不超过入选考生人数的50%。

六、录取规则及优惠条件

1.取得我校自主招生资格的考生,须参加2018年普通高考,成绩须达到陕西省当年一批本科院校录取控制线,并在本科自主招生批次报考我校。西北大学只录取有志愿的合格考生,体检合格且达到西北大学2018年招生章程要求,即符合我校录取条件。

2.优惠等级为C者,学校将予以录取(录取专业按照文理科限定在公布的7个专业类内)。

3.优惠等级为B40、B20者,高考分别享受40分、20分的优惠。即高考投档成绩达到我校同科类模拟投档线下40分或20分以内,即予录取(录取专业按照文理科限定在公布的7个专业类内)。

说明:学校根据入选资格考生自主招生志愿、高考成绩总分、经公示的优惠分值、入选专业和学校模拟投档线决定录取与否。模拟投档线由生源地省级招办按照本科一批招生所有高校在该省(区、市)最终确定的投档比例测算生成。考生获得的具体录取优惠以阳光高考平台公示的分值为准。

4.通过自主招生被我校录取的考生,本科学习期间不得申请转专业。

七、监督机制

1.西北大学自主招生在学校招生工作领导小组领导下,由招生办公室统筹组织,有关院系和专家参与实施。学校将严格按照“公开程序、公开选拔、综合考核、择优录取”的原则进行自主招生工作。

2.严格遴选初审专家和考核专家。把师德师风、业务素质等作为选聘专家主要标准,严明工作纪律,加强业务培训,确保公平公正。

3.加强资格审查和考核环节的组织与管理。资格审查实行随机审核,每位考生的材料,由专家随机评审。评审、考核过程全程录像。

4.学校对初审合格名单、入围合格考生名单、录取名单均实行信息公开,按时进行公示。

5.学校纪检监察部门全程监督自主招生工作,选拔办法、程序、选拔结果向社会公示,接受社会监督,监督电话:029-88308129。

6.学校对整个考试实行责任制和责任追究制。对违反规定的工作人员,严厉查处;凡不符合报名条件或通过弄虚作假、徇私舞弊等违反国家招生工作规定的行为报考或录取的考生,一经发现,取消当年报考或录取资格;对于在考试过程中有违反考试规定的考生,我校将参照《国家教育考试违规处理办法》进行处理,并将实际情况反馈到考生所在中学和省招生办,记入考生的高考诚信档案。情节严重者,按照国家有关法规和招生政策追究当事人责任。

7.学校未委托个人或中介组织开展任何与自主招生有关的工作,不举办任何形式的辅导班。

八、联系方式

地址:西安市太白北路229号西北大学351信箱招生办公室

邮政编码:710069

咨询电话:029-88302211 传真:029-88303892

E_mail:zsb@nwu.edu.cn

学校网址:http://www.nwu.edu.cn/

本科招生信息网:http://zsb.nwu.edu.cn/

九、本简章解释权归西北大学招生办公室,自公布之日起执行。若教育部及陕西省调整招生政策,以新规定为准。